为落实共青团中央、教育部、全国学联联合下发的《关于推动高校学生会(研究生会)深化改革的若干意见》,接受广大师生监督,现将我系学生会改革情况公开如下。
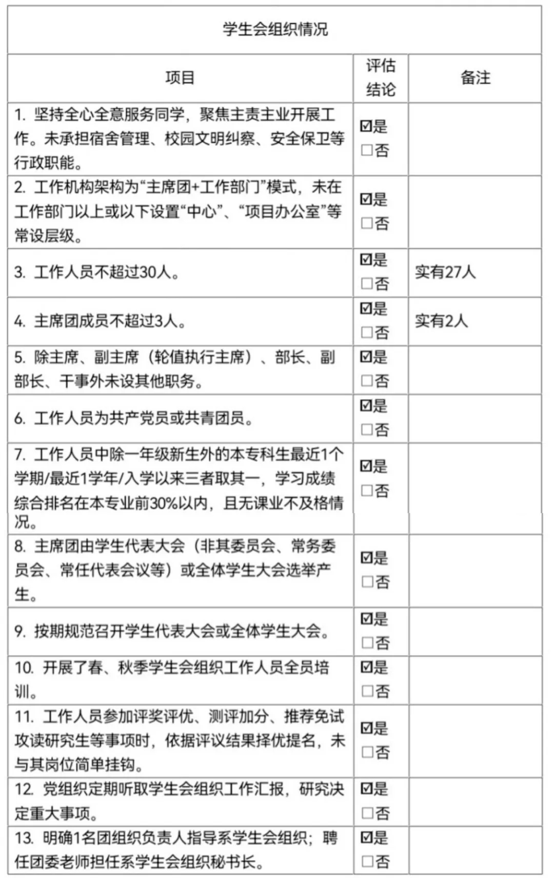
一、改革自评表

二、学生会组织工作机构组织架构图

三、学生会工作人员名单


经济管理学院学生会管理规章制度
学生会宗旨:全心全意为同学们服务
一、总则
1、为进一步加强学生会内部管理,规范学生会成员行为,明确各部责任,高效,合理的提高学生会干部素质,特制定本文件。
2、学生会干部应树立高度的主人翁责任心,努力工作保证质量,按期完成上级交给的各项任务。
3、全体学生会成员应当自觉遵守各项规章制度,按照有关准则规范约束自己的言行。
4、学生会内部各成员之间地位一律平等,一视同仁。但学生会成员在工作上必须服从组织,服从学生会管理体系结构。
二、学生会管理体系结构
1、体系结构:主席团→各部部长→副部长→干事
2、学生会管理实行层层负责制:干事对副部长负责,副部长对部长负责,部长向主管部门的主席、副主席负责,副主席对主席负责。某一级职能人员一旦出现重大工作失误,不光追究其本人责任,还将追究其上一级分管领导责任。
3、组织下达的任务,主要负责部门及协助主要负责部门工作的其他部门学生干部在执行任务时,不得超越其职权范围。如违反,或有学员举报,学生会主席和副主席视情节严重程度对违反的学生干部及涉及人员追究责任或撤消其学生干部的职务。
三、会议制度
1、学生会实行例会制度
(1)学生会定期召开学生会例会,汇报和交流各部的工作,会议由学生会主席主持。学生会例会每月召开一次。
(2)学生会各部定期召开会议。会议由部长主持,两周召开一次。
(3)学生会主席团、学生会各部召开会议,将具体时间提前一天报学生会办公室(4教b区433号)。如有需要,由新媒体编辑部安排人员作会议记录、备案,必要时需撰写新闻稿发布。(后附会议报备表)
2、学生会各种各级会议一律实行考勤制度,并将其作为会议记录的一部分上报学生会办公室。(后附会议记录模板)
3、学生会各级会议原则上不得缺席,若有特殊情况,须向主管领导请假。无故缺席者,学生会内部将给予通报批评,情节严重者,上报学院,给予惩罚。
4、遇到特殊情况,学生会主席有权组织学生会各级会议就重大问题作出决定。
四、人事任命制度
1、为了使学生会保持活力,每年对新生举行一次招干活动,纳新时,由各部部长负责本部的纳新具体事宜。
2、自然换届时,把本部所有工作资料交给新任部长,不得拖延隐瞒,敷衍塞责。
3、如有学生会干部提前退出学生会,必须写申请报告,说明理由。对擅自离职的学生会干部,学生会将在征求院里意见的基础上,给予处理。
4、各部干事的任免由副部长决定,但必须报请部长和主席团批准。
五、工作布置、检查和总结制度
1、各职能部门的具体工作制度、工作计划、工作总结由各部长负责制定并组织实施。
2、每学期初学生会各部结合自身特点,制定相应工作计划,其中,大中型活动须附详细策划书,策划应本着周密、有效的方针,各部策划书须报学生会主席团核准。
3、各职能部门在开展活动中所遇到的问题,由其部长负责解决,解决不了须报请主席团解决,问题严重须上报学院。
4、各职能部门因开展活动所需要绘制的海报,要由部长起草,交由宣传部精修,底稿交由办公室统一存档。
5、各职能部门因开展活动所需要的资金,要提交具体的资金申请表至学生会办公室,资金申请成功后方可进行物品采购,活动结束后需提交资金报账单(包括发票),领取相应资金。(后附申请单与报账单)
6、对工作的进展情况,主席团组织检查、考究。
7、中大型活动结束后,负责部门需进行民意调查,收集反馈信息,并做书面总结并电子版存底。
8、每学期末,学生会各部应向主席团提交工作总结,核准后,应总结学期工作。
9、以上所有书面材料交到学生会办公室,分类装好,期末由组织部整理存档,备案。
六、活动开展制度
1、各部门在举办活动之前须向系里递交申请书。申请书的内容应包括名称、时间、地点、人数、活动开展的经过、目的及意义,同时申请还必须写明各项费用及预期费用。
2、申请没被通过的须无条件服从;申请一旦通过必须严格按照申请书的内容执行,如果需要其他部门协助,各部部长不能推诿责任,尽一切努力协助开展好活动。
3、活动结束后各部部长要进行活动总结,是否达到预期的目的,有哪些不足的地方,防止以后再犯同样的错误。
4、大型活动开始前,由学生会主席主持召开会议,统一思想,分配任务,确保活动顺利进行。
七、文档管理制度
1、各部门和各活动项目的工作计划和工作总结是学生会会文档的重要组成部分。各部门应在每学期开学两个星期内把学期(学年)工作计划送档,应在每学期最后两个星期前把学期(学年)工作总结送档。我会主办的各活动项目的承办单位应在活动项目结束后一个星期内把活动项目的计划和总结一并送档,送档的资料须由组织部部长认可。
2、送档的资料应做到格式规范、内容完备、条理清楚,手写的应用碳素墨水工整誊写,电子版应按要求排版。
3、主席团成员可直接查阅文档,其他人员在上述干部在场时可以查阅文档。
4、每学期末,文档管理部门应清点文档,保证各文挡完整齐全。
八、考核制度
1、例会
⑴无故不到者一次扣15 分,请假一次扣2 分;
⑵迟到5 分钟内扣1 分,超过5 分钟扣2 分,超过10 分钟以上扣5 分。
2、工作
⑴未按时交学期工作计划总结一次扣5 分。
⑵未按时交学期活动计划总结一次扣3 分。
⑶出现失职行为(如活动时不到,迟到,安排出错以及活动无法进行等),一次扣5 分,严重失职扣10 分。
⑷出现滥用职权有损学生会形象,一次扣15 分。
3、学习
⑴考试出现作弊行为者坚决免职。
⑵考试出现不及格予以停职
4、其他
(1)宿舍卫生出现3次不及格予以停职
九、附则及附件
1、本制度自公布之日起实行。
2、若本制度与在此之前有关制度相冲突,以本制度为准。
3、本制度最终解释权在主席团